Notre méthode a pour effet de générer plus rapidement des applications de meilleure qualité avec des fonctionnalités qui correspondent vraiment aux attentes des utilisateurs.

Il s’agit, le temps du développement de votre logiciel, de ne former qu’une seule équipe. Celle-ci doit comporter toutes les compétences requises à la réalisation du projet, pouvoir décider de façon autonome et communiquer de manière transparente.
Aussi, nous savons aussi que les plans que nous tirons ensemble en début de projet peuvent changer. De meilleures idées jaillissent en cours de développement ou un évènement vient modifier la priorité d’une fonctionnalité par rapport à une autre.
Ces changements sont nécessaires à la création d’un applicatif qui corresponde vraiment à vos besoins et à ceux de vos clients.
Nous ne travaillons pas “pour” vous, mais avec vous. Pendant toute la durée du projet, nous formons une seule équipe, composée de toutes les compétences nécessaires pour réussir.
1/ Vous gardez la vision et les priorités.
2/ Nous apportons la maîtrise technique et la rigueur méthodologique.
3/ Ensemble, nous décidons et avançons en transparence.
Pas de silos, pas de malentendus, mais un projet partagé qui vous ressemble vraiment.
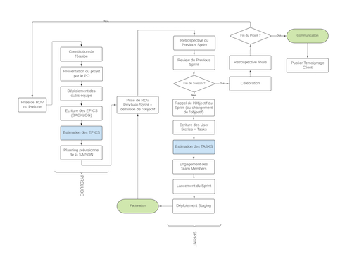
Chez nous, Agile Scrum™ n’est pas un argument marketing : c’est notre quotidien.
1/ Des sprints courts, avec de vrais livrables à chaque étape.
2/ Des revues et rétrospectives systématiques pour progresser ensemble.
3/ Une équipe pluridisciplinaire qui décide et avance en toute autonomie.
Pas de jargon inutile : juste un cadre clair qui garantit des résultats rapides, visibles et fiables.
Notre méthode n’est pas figée. Elle se nourrit de nos rencontres et des défis que nous relevons.
1/ À chaque sprint, nous analysons ce qui a fonctionné et ce qui doit évoluer.
2/ À chaque revue, nous adaptons nos outils et nos priorités pour coller au réel.
3/ À chaque retrospective, nous enrichissons notre savoir-faire et améliorons notre méthode.
Cette amélioration continue garantit des applications toujours plus fiables, et des processus plus humains.